Publications

XplainAct: Visualization for Personalized Intervention Insights
Y. Zhang, K. Hegde, K. Mueller
IEEE VIS 2025 Short Papers, Vienna, Austria – November 2025

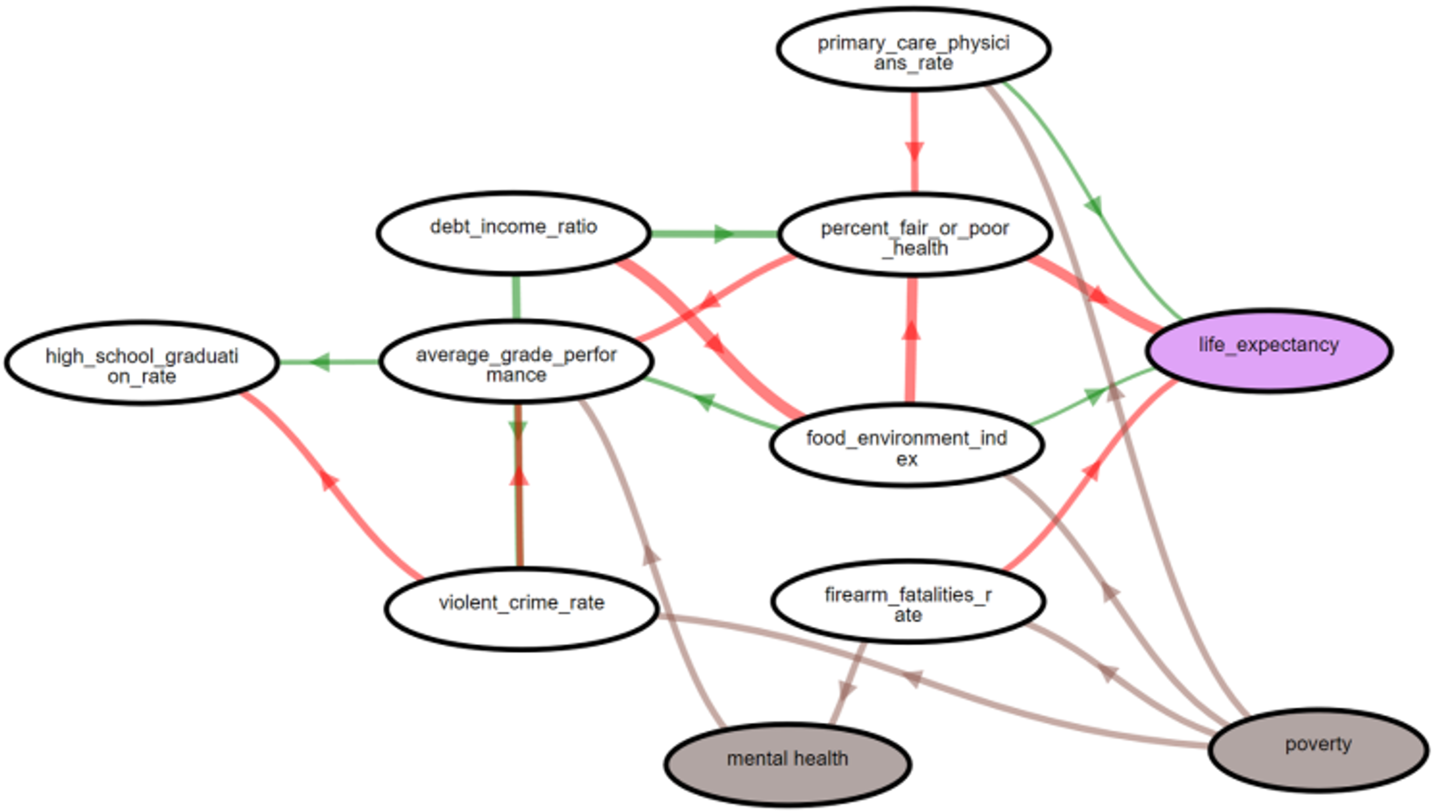
CausalChat: Interactive Causal Model Development and Refinement Using Large Language Models
Y. Zhang, A. Kota, E. Papenhausen, K. Mueller
IEEE Transactions on Visualization and Computer Graphics – August 2025

An explainable AI approach to large language model assisted causal model auditing and development
Y. Zhang, B. Fitzgibbon, D. Garofolo, A. Kota, E. Papenhausen, K. Mueller
IEEE VIS 2023 NL-VIZ Workshop, Melbourne, Australia – October 2023
